欢迎光临中国中小企业国际合作协会官方网站
协会动态

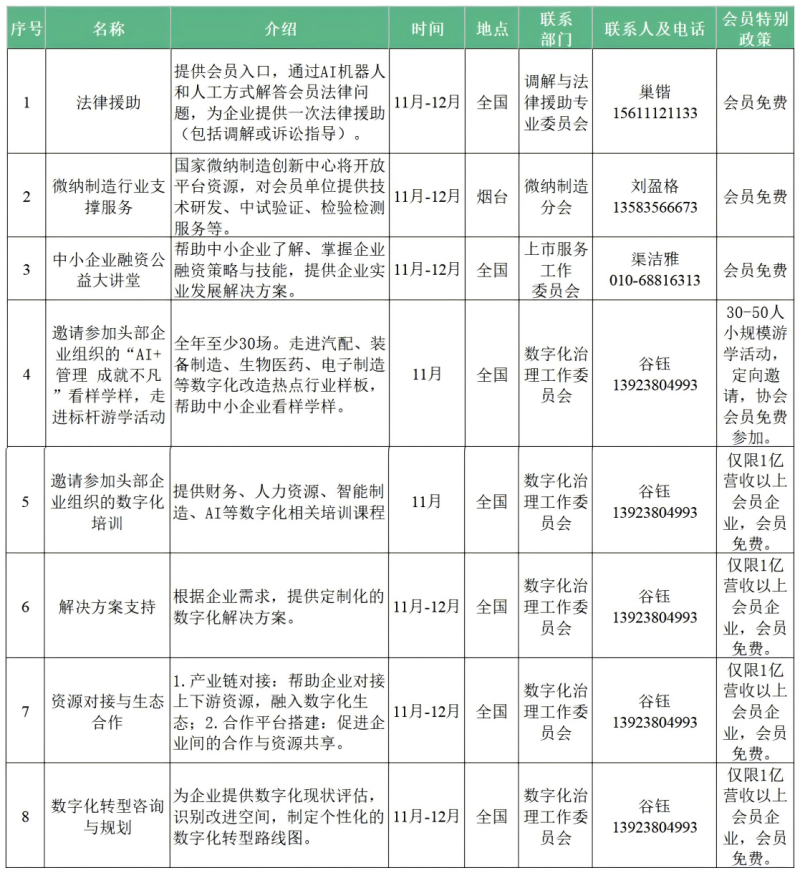
中国中小企业国际合作协会2025年11月-12月会员服务项目汇总

发布日期:2025-10-31 发布:中国中小企业国际合作协会 会员服务部 字号:

为更好服务会员,现将中国中小企业国际合作协会拟于2025年11月-12月开展的会员服务项目公布如下。

欢迎各单位积极参与我会活动。

项目详情及优惠详解敬请咨询相关联系人。

会员服务部:010-82292995;协会秘书处:010-82292051。


一、协会机制性会议


1.png


二、团体标准


2.png

 

三、咨询服务


3.png

     

 四、会议论坛


4.png


       五、展览与对接


5 6 7.png


       六、分支机构举办活动


8 9.png


       七、境内外培训



10.png


        八、考察出访


11 12.png


        九、会员企业举办的活动


13 14.png